微信扫码 立即咨询
2025-12-22 09:40
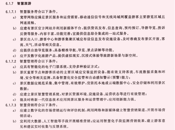
随着《旅游景区质量等级划分》国家标准(GBT 17775-2024)的修订实施,智慧旅游已从“加分项”升级为5A景区申报的“核心硬性指标”。根据标准6.1.7条款明确要求,景区需构建“覆盖游前、游中、游后全流程的智慧服务体系”,并实现“管理、服务、营销的数字化协同”。
《旅游景区质量等级划分》6.1.7条款作为智慧旅游建设的纲领性标准,通过智慧服务、智慧管理、智慧营销三大模块构建了系统化评价体系。该标准不仅明确了5A景区数字化建设的底线要求,更推动行业从“粗放式信息化”向“精细化智慧化”转型。
一、智慧服务-构建全流程游客体验体系
标准明确要求景区实现“免费Wi-Fi全覆盖、智能终端全覆盖、在线服务全流程覆盖”的基础网络架构。其中,无线网络覆盖需满足核心游览区带宽≥100Mbps、并发用户数支持景区日承载量的50%以上;官方信息平台需集成门票预订、智能导览、投诉处理等8项基础功能。智能导览系统则须具备高精度定位(室内≤5米、室外≤10米)、多语种讲解、AR实景导航等核心能力,符合“所见即所得”的交互设计原则。
唰唰方案:全场景一体化服务平台
1.通过微信小程序、官方APP、自助终端等多触点载体,整合“游前-游中-游后”全场景需求,提供门票预订、智能导览、餐饮住宿、投诉处理等12项核心服务。
2.平台采用微服务架构设计,支持与公安系统、支付渠道、OTA平台的无缝对接,实现数据实时同步与业务协同。
3.数字孪生技术的创新应用,将景区物理空间1:1映射为虚拟数字模型,游客可通过VR设备提前预览游览路线,景区管理者则能基于数字沙盘优化资源配置。
4.智能硬件部署形成“泛在感知网络”,包括5G+北斗双模定位终端、AR眼镜导览设备、智能储物柜等。
5.方案特别注重服务包容性设计,为老年人、残障人士等特殊群体开发语音交互、无障碍通道预约等专属功能,符合5A景区“全民共享”的服务理念。
二、智慧管理-打造全场景安全运营中枢
智能门禁系统作为管理中枢的核心节点,需满足“支持身份证、二维码、人脸识别等多种核验方式”“异常情况自动报警”等硬性指标。数据化运营要求建立覆盖票务、客流、财务、设备的一体化管理平台,实现“实时数据可视化、异常情况预警、决策支持智能化”。技术融合方面,标准特别强调“安防系统与运营系统的数据互通”,推动视频监控、消防报警、应急指挥等系统从独立运行向协同联动升级
唰唰方案:AIoT驱动的智能协同体系
1.智能闸机支持票证、人脸、二维码、手环、会员卡等多种核验方式,满足景区多元核验需求,实现高效便捷的通行管理。
2.智能监管系统构建“空天地”一体化监测网络,通过部署高清AI摄像头、物联网传感器,实现对客流密度、环境质量、设施状态的实时感知。系统搭载自主研发的“异常行为识别算法”,能精准检测翻越护栏、人员聚集等安全隐患。
3.数据中台作为管理中枢,整合票务、销售、运维等8大业务系统数据,构建包含300+指标的数据看板,支持运营决策从“经验判断”转向“数据洞察”。
4.应急指挥方案采用“平急结合”设计理念,日常状态下实现各部门数据共享与业务协同,应急状态下一键切换为指挥模式,通过GIS地图实时显示事件位置、处置资源、周边态势,支持视频会议、指令下发、物资调度等功能。
三、数字营销-建立数据驱动的增长引擎
数字化渠道建设要求景区“至少覆盖3家主流OTA平台、搭建官方新媒体矩阵、开发自主营销渠道”,形成多触点用户触达网络。精准营销则需基于用户画像实现“分众化内容推送、个性化产品推荐、差异化服务定价”,例如通过分析游客消费偏好定向推送二次消费套餐。标准明确提出“营销效果需可量化评估”,倒逼景区建立从曝光到转化的全链路数据追踪体系。
唰唰方案:全域流量的精准转化引擎
1.全域营销渠道矩阵构建“线上+线下”立体化获客网络,线上整合官网、小程序、OTA平台(大众点评、去哪儿、携程、小红书)、短视频新媒体(抖音、快手)等触点,线下通过智能广告屏、互动体验装置、周边商业联盟形成流量闭环。
2.通过“渠道效果分析模型”,可实时追踪各触点的曝光量、点击率、转化率,自动计算渠道ROI并优化资源分配。用户画像系统基于多源数据融合技术,整合票务信息、消费记录、行为轨迹、社交分享等数据,构建包含人口属性、消费偏好、游览习惯等6大维度200+标签的用户画像库,支持精准分群与定向营销。
唰唰科技智慧文旅综合解决方案以“全流程体验重构、全场景智能协同、全链路数据驱动”为核心架构,通过“云-边-端”三层技术部署,构建起覆盖游客服务、运营管理、商业转化的一体化智慧生态。方案独创的“三横三纵”能力体系,横向打通服务、管理、营销三大业务域,纵向贯穿基础设施层、数据中台层、应用服务层,形成技术架构与业务需求的深度耦合。通过合规性筑基、体验增值、管理提效、收益倍增的四维价值体系,为5A申报景区构建数字化竞争优势。